(来源:ETF万亿指数)

海洋经济是指开发、利用和保护海洋的各类产业活动,以及与之相关联活动的总和。它的本质是对海洋资源进行配置和利用的实践活动,涵盖生产、流通、交换和消费全过程。

一、 核心产业逻辑:三层链条,环环相扣
海洋经济产业链呈现“上游基础支撑-中游装备核心-下游应用拓展”的清晰架构,详情见下图:

1、上游:技术底座与核心部件
这是产业链的技术定盘星,聚焦深海开发的刚需核心品,技术驱动特征明显。
核心领域:海洋特种材料,如钛金属、高端海缆、深海勘探与通信设备、核心传感器等。
产业逻辑:过去存在“卡脖子”环节,国产替代进程加速。掌握核心技术的企业毛利率可达30%-40%,是产业链的利润高地。
2、中游:大国重器制造
连接上游技术与下游应用的关键枢纽,是资本市场业绩兑现最直接的环节。
核心装备:
1)海洋交通装备:LNG船、大型邮轮、集装箱船等。我国造船三大指标国际市场份额连续16年位居第一,2025年船舶工业增加值同比增长25.1% 。
2)海洋能源装备:海上风电整机、安装船、深海油气平台等。
3)深海作业装备:水下机器人,ROV/AUV、深海探测设备等。
3. 下游:应用场景与价值实现
海洋经济的价值终点站,将资源转化为经济产出,并反向拉动上中游发展。
元股证券:ygzq.hk传统产业:海洋渔业、海洋交通运输、滨海旅游。
新兴产业:海上风电、海洋生物医药、海水淡化、海洋数据信息服务等。
配资炒股二、 市场前景:规模突破十万亿,政策驱动高质量发展
2025年全国海洋生产总值首次突破11万亿元,达110,180亿元,同比增长5.5%,占GDP比重为7.9%。产业正从“规模扩张”转向“结构升级”,新兴产业成为核心引擎。
其中,海洋制造业支撑作用凸显,2025年增加值增长6.8%,其中船舶工业增长25.1%,工程装备制造业增长10.2%。海洋服务业是主引擎,占海洋生产总值比重达58.3%。
政策方面,“十五五”规划将“海洋经济”单独成节,强调“做强做优做大海洋产业”。“深海科技”被首次列为战略性新兴产业重点领域。

近期催化上,3月16日《求是》杂志发表重要文章《推动海洋经济高质量发展》,提出编制“十五五”海洋经济发展规划、加大财税金融支持等六大具体工作方向,为产业链提供了明确的行动指南。
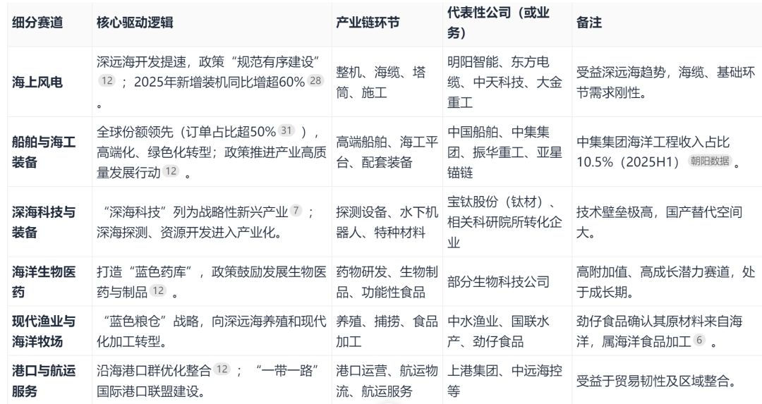
三、 投资机会:聚焦高景气赛道与核心龙头
投资应围绕政策重点支持、技术壁垒高、业绩能见度强的环节展开。
表1:海洋经济核心细分赛道及代表性公司梳理
数据来源:AI小二ETF的话,筛选了一下几只,和海洋经济比较相关。
1)船舶ETF(560710),跟踪船舶智选产业指数,成分股覆盖船舶总装、配套设备及关键材料领域的上市公司,如中国船舶、中国动力、中船防务。
这些公司的主营业务(船舶研发、制造、海工装备)是海洋经济中游“装备制造”环节的核心构成,直接服务于海洋交通运输、海洋资源开发(油气、风电)、海洋科考等经济活动。
船舶ETF前十大权重

2)红利港股ETF国泰(159331),跟踪港股通高股息指数,重仓海洋运输、能源龙头,比如中远海控、中国海洋石油、中国石油股份等公司。
红利港股ETF国泰前十大权重

3)中国国企ETF南方(517180),跟踪富时中国国企开放共赢指数,重仓海洋油气龙头,中国海油、中国海洋石油等。
中国国企ETF南方前十大权重
本文数据来源:AI小二、Go-Goal、市场公开资料等,仅做研究,不构成任何投资建议。市场有风险,投资需谨慎。
海量资讯、精准解读,尽在新浪财经APP
元股证券中心-在线业务大厅提示:本文来自互联网,不代表本网站观点。